来源:国家数据局
【编者按】
近日,国家数据局对2025年“数据要素×”大赛全国总决赛获奖项目名单进行了公示。获奖项目共183项,其中,医疗健康项目13项,医疗保障项目6项。医疗健康项目中,1项获得一等奖,为上海申康医院发展中心牵头的“上海市医疗大数据训练设施建设与数据可信流通的创新示范应用”项目;医疗保障项目中,1项获得一等奖,为衢州市医疗保障事业管理中心牵头的“医档宝盒—基于参保人员‘一人一档’的多维医保守护模式”项目。
以下为《公示》全文。
关于2025年“数据要素×”大赛全国总决赛获奖项目名单的公示
按照《关于举办2025年“数据要素×”大赛的通知》(国数政策〔2025〕19号)有关安排,10月25日-28日,2025年“数据要素×”大赛组委会组织开展了全国总决赛线下终评。经专家严格评审、公证人员公证以及相关部委代表现场监督,形成全国总决赛获奖项目名单。现将2025年“数据要素×”大赛全国总决赛获奖项目名单予以公示。如有异议,请实名反馈至2025年“数据要素×”大赛组委会秘书处办公室,并提供相应的佐证材料和联系方式。
联系方式:010-89062282
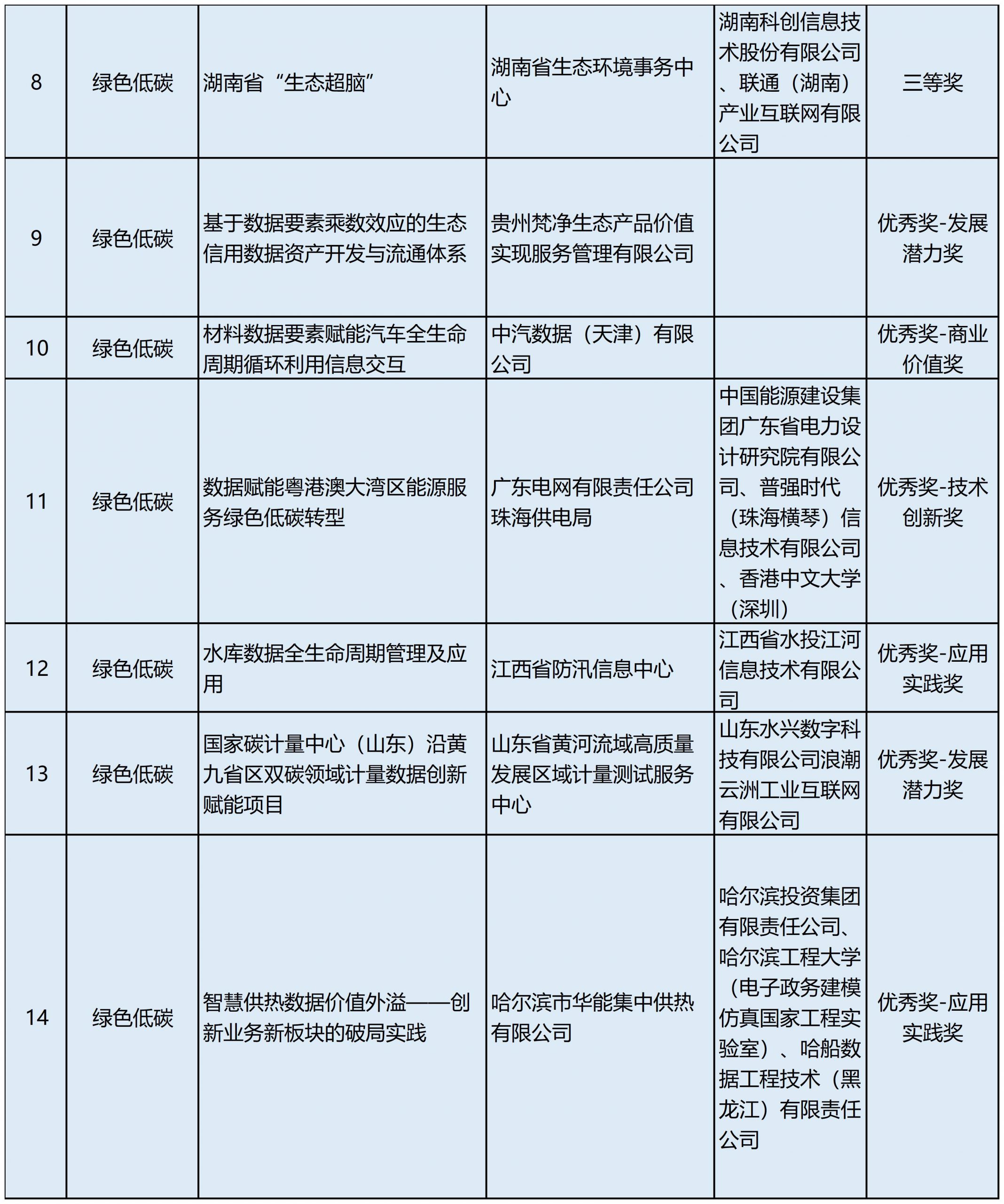
附件:2025年“数据要素×”大赛全国总决赛获奖名单
2025年“数据要素×”大赛组委会
2025年10月29日
2025年“数据要素×”大赛全国总决赛获奖名单

精彩不容错过!
【责任编辑:晓青】
HIT专家网






























评论前必须登录!
注册