来源:HIT专家网 作者:硬核课堂
步入“十五五”开局之年,在国家确定“强基、稳二、控三”的原则下,医疗服务体系发展迎来深层次变革。数智赋能公立医院高质量发展,成为医院信息部门的重要使命担当。由HIT专家网主办的“数智赋能医院高质量发展——2026年第三届医院女性CIO讲座”,定于2026年3月7日(星期六)在素有“玫瑰城”之称的广东佛山举办。
医院女性CIO讲座创办于2023年。每一届活动均荣幸邀请到一批有影响力的女性CIO出席并做主题分享,受到全国医疗信息化同行的广泛关注。
在此诚邀全国医院信息部门负责人、骨干工程师、医疗信息化企业代表参会。
【组织机构】
指导单位:广东省计算机信息网络安全协会
主办单位:HIT专家网(www.HIT180.com)
承办单位:北京和思凯文化传媒有限公司
【时间地点】
活动时间:2026年3月7日(3月6日全天报到,3月7日全天会议、3月8日外地来宾离会)
会议地点:佛山移动信息大厦201会议室(广东省佛山市顺德区乐从镇佛山新城岭南大道南12号)
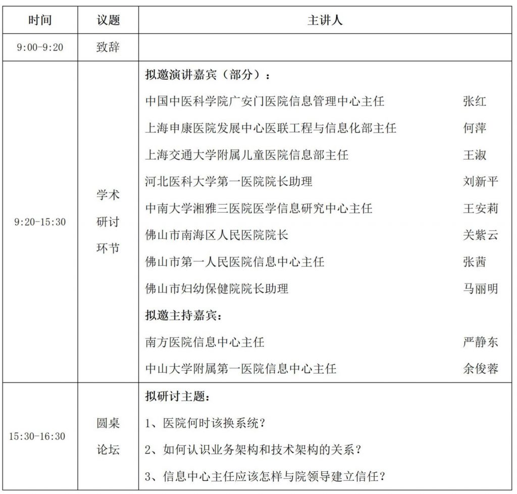
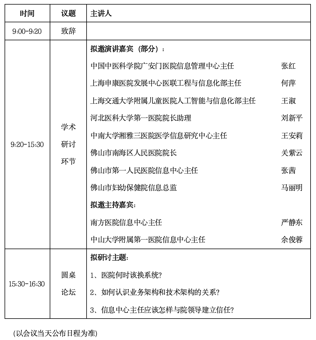
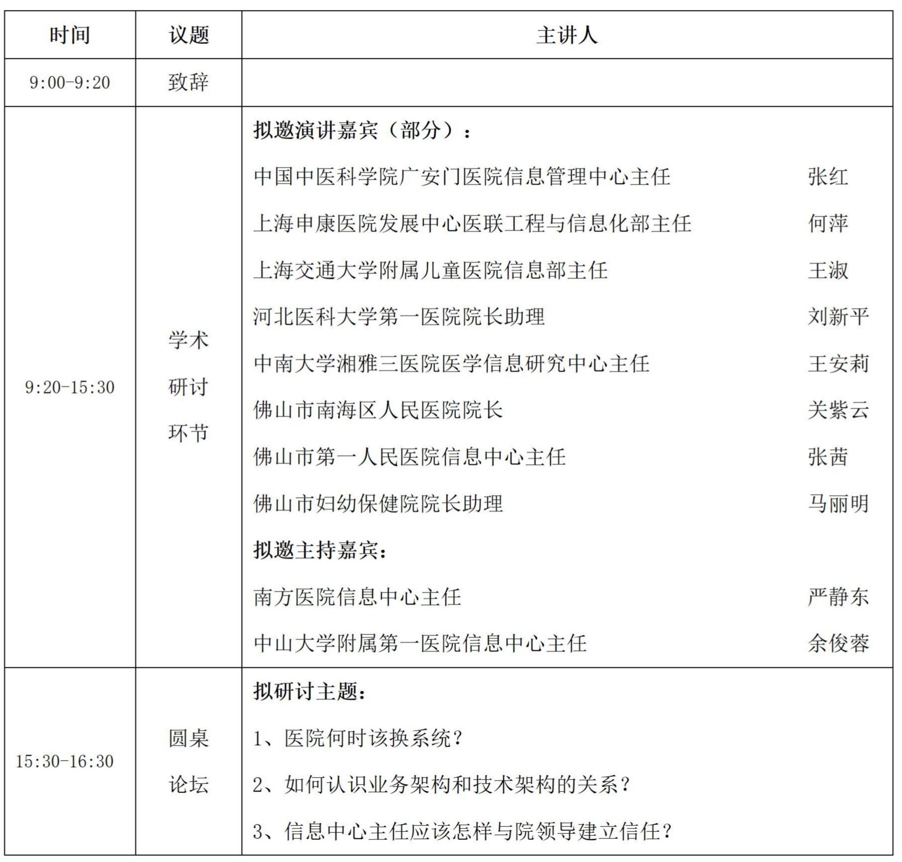
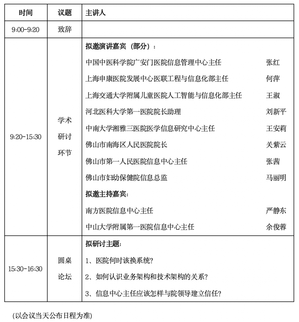
【会议议程】
【报名参会】
会议不收取任何报名费,可免费提供会议当日工作午餐,其他费用自理。请您扫描二维码报名现场参会。我们将在收到您提交的报名注册信息后,由工作人员和您确认报名是否成功。报名截止:2026年3月1日。
【报名联系】
孙婧 sun_jing@HIT180.com
【招商联系】
张夏琳 zhang_xialin@HIT180.com
电话:010-82373062

精彩不容错过!
【责任编辑:晓青】
HIT专家网






评论前必须登录!
注册