来源:HIT专家网 作者:硬核课堂
作为湖南省内首家实现全栈全场景医疗信创的医院,常德市第二人民医院(以下简称常德二院)的国产化转型之路于2023年7月正式决策启动,新系统于2025年4月30日成功上线并平稳运行,涵盖HIS、EMR、PACS、LIS等30余个核心业务系统,构建了从硬件到软件、从基础设施层到应用层的全链路100%国产化体系,同时完成了超30万条患者数据的无缝迁移,为医疗行业信创转型提供了极具参考价值的“常德二院实践”样本。为系统、深入分享医疗行业这一开创性案例的实践经验,“常德二院全栈信创实践经验交流研讨会暨2025年医疗信创九州行(常德)活动”将于2025年12月6日(周六)举办。
顺应医疗行业信息技术应用创新发展潮流,2024年3月,HIT 专家网联合多家信息技术企业发起成立“医疗信息技术(HIT)共创营”(简称:HIT 共创营)。作为HIT共创营的一项重点工作,“医疗信创九州行”活动立足于促进医疗信创实践经验交流、实战技能培训。
在此,诚邀关注医疗信创工作的全国医疗卫生机构用户信息化主管领导、信息部门负责人、骨干工程师、HIT企业等同道共同参会,现场感受、交流常德二院全栈信创实践经验。

【组织机构】
指导单位:湖南省国家密码管理局、湖南省卫生健康委员会、湖南省工业和信息化厅
主办单位:HIT专家网(www.HIT180.com)
协办单位:长沙市国链安全可靠计算机产业促进中心
承办单位:北京和思凯文化传媒有限公司
支持单位:常德市第二人民医院、海光信息、电科金仓、东华医为、麒麟软件、数存科技、紫薇垣、深信服
【时间地点】
会议时间:2025年12月5日(周五)全天报到、12月6日(周六)全天会议、12月7日(周日)离会。
会议地点:常德市第二人民医院学术报告厅(第一住院楼裙楼4楼)
地址:湖南省常德市德山经济开发区德山大道413号
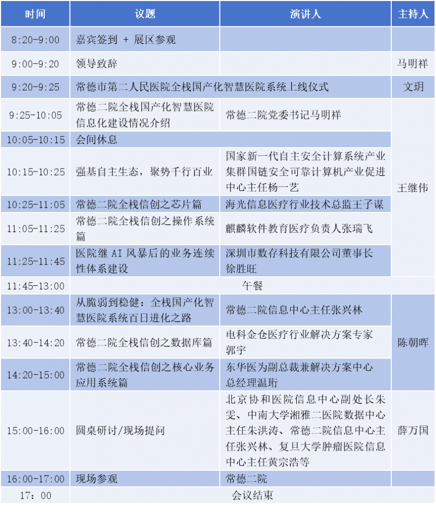
【会议日程】

【会议报名】
本次活动不收取任何会务费,报名参会人员差旅、食宿自理。
会议现场参会名额有限,预计为150人。
请扫描下方二维码提交报名,会务组将按报名顺序确认,满额即止。
【参会信息】
1.交通指引
常德桃花源机场(CGD)已开通以下城市的直通航班:北京、深圳、广州、珠海、上海、昆明、重庆、温州、海口、西安、成都、杭州、青岛、贵阳。
若您所在的城市无直通常德的航班/车次,可选择乘坐飞机先抵达“长沙黄花机场”,或乘坐高铁到达“长沙南站”,再转至“长沙站”,乘坐长沙城际列车渝厦高铁(张家界-长沙段),前往“常德站”。
2.住宿建议
会务组推荐酒店:常德经开区希尔顿欢朋酒店(距会场约150米,步行约3分钟)
地址:湖南省常德经济技术开发区德山中路423号
协议价:330元/晚/间,含早
预定联系人:戴经理 13762681569
【会务联系】
龚晨 gong_chen@HIT180.com
孙婧 sun_jing@HIT180.com
张夏琳 zhang_xialin@HIT180.com
电话:010-82373062
【关于医疗信息技术共创营】
顺应医疗行业信息技术发展潮流,2024年3月,HIT专家网联合多家信息技术企业发起成立了“医疗信息技术(HIT)共创营”(简称HIT共创营),旨在推进医疗行业信创进程。作为HIT共创营的一项重点工作,“医疗信创九州行”活动立足于促进医疗信创实践经验交流、实战技能培训。
往期活动报道:
【活动通知】

精彩不容错过!
【责任编辑:陈曦 版式:明超】
HIT专家网





评论前必须登录!
注册